Вимірювач ультрафіолетового випромінювання

Вантажиться...
Ескіз

Дата

2020-12

Назва журналу

Номер ISSN

Назва тому

Видавець

КПІ ім. Ігоря Сікорського

Анотація

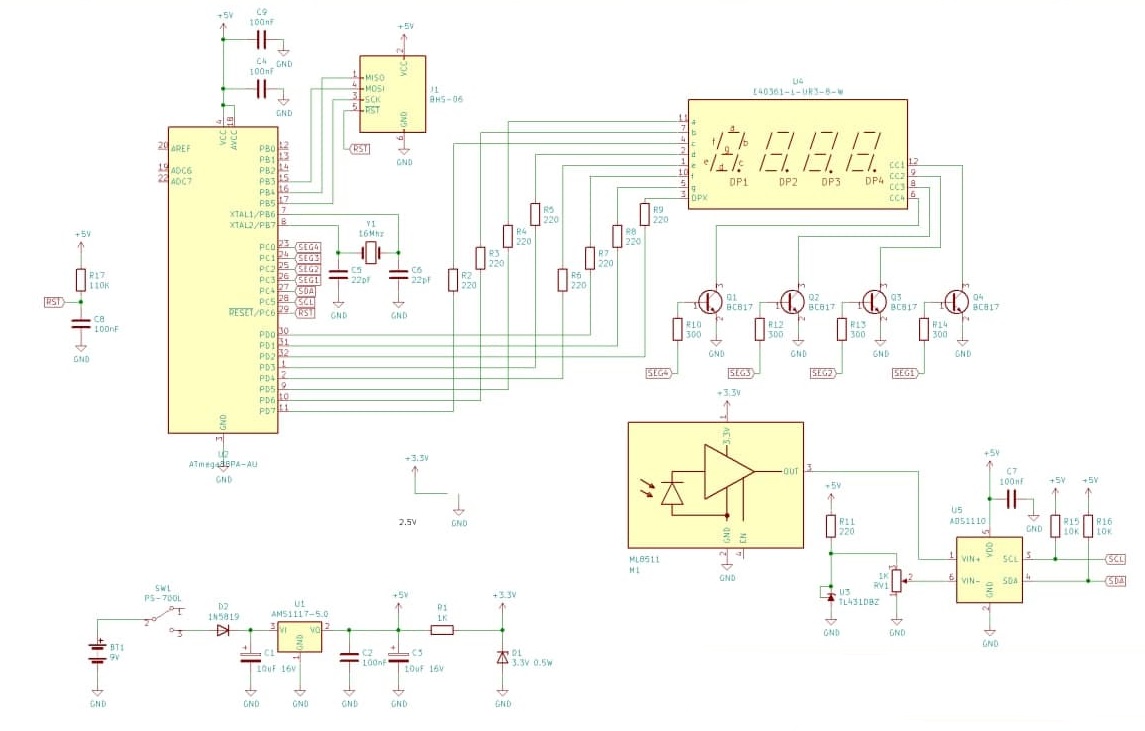
Дана дипломна робота присвячена розробці вимірювача ультрафіолетового випромінювання, в якому використовується розроблений фотодіод на основі поверхнево-бар’єрної структури p-Cu1.8S/n-CdS з фоточутливою складовою на основі сульфіду кадмію CdS. В роботі представлений огляд науково-технічної інформації про детектори ультрафіолетового випромінювання та матеріали, які використовують для розробки первинних перетворювачів як окремих різновидів приладів та пристроїв, їх основні параметри та характеристики, підтверджена перспективність розробки. Розроблена схема електрична структурна схема електрична принципова та проведено моделювання печатної плати в програмному середовищі KiCad EDA., на основі чого був проведений підбір елементів схеми та компонування. Розроблено програмне забезпечення в програмному середовищі AtmelStudio7. Також був проведений розрахунок собівартості приладу.

Опис

Ключові слова

ультрафіолетове випромінювання, детектор ультрафіолету, фотодіод, фотоприймач, кадмій сульфід, мікроконтролер, ultraviolet radiation, ultraviolet detector, photodiode, photodetector, cadmium sulfide, analog-to-digital converter

Бібліографічний опис

Бондаренко, Р. І. Вимірювач ультрафіолетового випромінювання : магістерська дис. : 171 Електроніка / Бондаренко Роман Іванович. – Київ, 2020. – 125 с.

ORCID

DOI